
头条里都在讲备孕,但是都是零零星星的不全面,作为妇产科医生,结合临床指南,现在总结出女性篇,准备备孕的朋友们,希望对你们有用。
随着孕前优生健康教育的普及,预防出生缺陷,提高出生人口素质的口号吹响,广大女性朋友都为如何科学有效备孕而烦恼,今天小篇们就谈谈女性朋友们如何正确备孕。
自我角色的认知备孕之前,我希望大家能明白这一点!
如果决定要备孕,那么很有可能这一整年都在为迎接宝宝而准备的,夫妻双方需经过充分的沟通,对于宝宝的养育,经济储备,生活环境,工作时间和双方的身体情况等因素进行评估是否允许新成员的到来,是否能在整个孕期可能出现的小状况面前有信心共同的面对。
如果都能确定,科学备孕第一阶段“心理准备”就合格了。那么欢迎进入科学备孕第二阶段“身体准备”。
最佳的生育时间女性最佳的生育年龄是23-30岁,这个时期女性身体状态最佳,卵子质量高,妊娠并发症及合并症相对较少,新生儿的预后良好,30岁后身体各项生理机能开始减退,预产期大于等于35岁都算是高龄孕妇,随着年龄增长,孕妇妊娠和分娩的风险提高,胎儿出现畸形的概率也会提高。
此外,对于月份来说,3-4月和9-10月是最佳受孕季节,此时气候以及温度都很适宜,水果的盛产,有助于备孕期间补充营养。
孕前检测就诊地点:妇幼保健院的围产保健科或公立医院的产前诊断科/妇科,由专业的医生开检查单子,大家不用记,如实告诉医生你的病史就好!

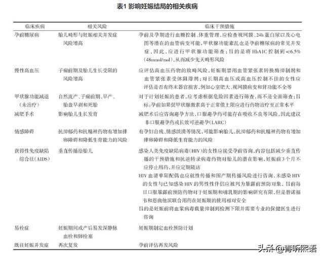
(1)孕前高危因素评估:既往是否患有慢性疾病史、家族史和遗传病史,详细了解不良孕产史。因为慢性疾病史会长期服用药物,有些药物可能对胎儿具有致畸形可能(如表1),对于备孕时期出现感冒等疾病,仔细阅读说明书是否存在孕妇禁忌和孕妇慎用字样,这些药物都避免使用,家族遗传病史很有可能会影响此次妊娠,都应该如实告知你的医生。

可能对胎儿具有致畸形可能的药物
(2)全身体格检查:全面体格检查,测量血压,身体质量指数(BMI),常规妇科检查包括阴窥器内诊,双合诊检查等。
(3)实验室检查:我就挑一些重点的说,血尿常规,肝肾功能,输血前四项,优生四项,甲状腺功能等基本常规检查,都是必查的,没啥好说的。
对于广西,广州,海南、湖南、湖北、四川、重庆等地区地中海贫血基因携带概率很高,按地中海贫血遗传规律,小孩是有可能患重型地贫的,因此地中海贫血筛查是非常必要的(如下图:地中海贫血遗传规律)。

地中海贫血遗传图
性激素六项(不是必须),月经第2~5天抽血检查,了解女性基础激素水平,对于多囊卵巢综合征的女性就很重要了。
子宫颈细胞学检查,于性生活开始3年后开始,或21岁以后开始,应该定期复查。(如果你超过1年未查,建议检查)
阴道分泌物检查,了解是否存在细菌性、真菌、滴虫性阴道炎,是否存在沙眼衣原体,支原体感染等情况,及时治疗。
(4)影像学检查:主要是妇科B超检查,了解女性内生殖系统,是否存在先天性子宫畸形,是否存在子宫肌瘤、息肉,卵巢囊肿等情况。当然,如果为了提高受孕机率是可以通过B超监测排卵,了解子宫内膜厚度,从而医学干预的。
要有均衡的饮食习惯
(1)女性在怀孕前半年就应调整自己的饮食,摄取充足的营养,为受孕提供良好的条件。补充足量的叶酸,指南推荐所有育龄女性(15~45岁)应该在孕前补充叶酸(400-800μg/d),生活条件允许,可以选择复合多维素,改掉以往不良的生活作息与饮食习惯,注意饮食卫生,补充适量的蛋类、豆制品以及瘦肉、鱼类,摄取新鲜的蔬果,以清淡为宜,尽量不吃辛辣、刺激、生冷和过期的食物。
(2)备孕期间不饮酒,吸烟,熬夜。备孕期间没有安全的饮酒量或饮酒类型,因此,就算是红酒都尽量不饮用。
远离有害环境
在备孕期间,要远离二手烟,远离含有铅、汞、农药等化学物质以及噪音大的工作环境,刚装修的房子要监测甲醛浓度,浓度过高的甲醛对胎儿具有致畸作用。
进行预防接种
育龄期女性每年应评估百日咳、麻疹、腮腺炎、风疹、乙型肝炎和水痘等疫苗既往接种情况。在流感高发季节,所有妊娠或计划妊娠女性应接种流感疫苗。水痘和风疹疫苗应在计划妊娠前2个月完成接种。如果,之前你还没有意识到,现在开始去疫苗接种的防疫站了解吧!
运动及体重控制
备孕时期,利用饮食和科学运动法控制体重,使BMI【体重(公斤)除以身高(米)的平方】维持在18.5~24.9的正常范围内,每天至少30min的体育锻炼,每周5天的运动量,研究发现过高或过低BMI与不孕及妊娠并发症相关。
注意口腔健康
孕前注意口腔健康,及时治疗牙周炎,龋齿等口腔问题,因为孕期性激素水平的上升,牙龈血管通透性增加,免疫力下降,若孕前存在口腔疾病,孕期就极易复发,为消除潜在隐患,建议孕前积极治疗。
选择最佳同房时间
备孕阶段准备差不多啦,就可以开始实战了,为了提高受孕机率,就要算好女性的“受孕时间窗”,最佳受孕窗口是指排卵日前4天至排卵日前1天,其中尤以排卵日前2天同房受孕概率最高。对于月经规律的女性,其排卵日是从预计下次月经的来潮第一天往前逆推14天。在最佳受孕窗口时期隔日同房,那么受孕的机会就非常大!
注意!备孕期间,我们还要提醒,备孕的小伙伴们心态要积极,几个月都没有怀上不应该就自暴自弃,对于备孕1年以上还没有怀孕的朋友,也不能乐观的尝试,这个时候及时就诊,再次评估你的生育情况!
如果你是小于35岁,排卵正常,没有明确的不孕因素(不孕因素包括:多囊卵巢综合征,输卵管梗阻等等)的女性朋友,12个月没有避孕情况下还没有怀孕,就要及时医院就诊进行生育评估了。
对于大于等于35岁的女性在备孕6个月后还没有怀孕就应该及时评估。
对不排卵并且有明确不孕风险因素的女性就不要回去尝试了,及时评估并给予治疗,或及时到生殖医学中心就诊。
参考文献
[1]黄爱娟,张莹.系统化孕前保健方法对备孕妇女孕前BMI指数异常的影响[J].中国妇幼保健,2019,34(16):3686-3688.
[2]中华医学会妇产科学分会产科学组.孕前和孕期保健指南(2018)[J].中华围产医学杂志,2018,21(3):145-152.
[3]国家免疫规划技术工作组流感疫苗工作组.中国流感疫苗预防接种技术指南(2019-2020)[J].中华流行病学杂志,2019,40(11):1333-1349.
[4]吴敏,刘曼,陈少武.专科医生对孕期口腔保健的认知及实践现状[J].国际口腔医学杂志,2019,46(1):84-88.
[5][J].ObstetGynecol,2019,133(1):e78-89.
[6]董艳玲,漆洪波.ACOG“孕前咨询(2019)”解读[J].中国实用妇科与产科杂志,2020,36(02):145-149.
今天就分享到这里,有什么疑问和竟然评论告诉我们哦!

我们是热忱于科普的青听熙语,想获得更多资讯关注我们哦!
免责声明:本文章如果文章侵权,请联系我们处理,本站仅提供信息存储空间服务如因作品内容、版权和其他问题请于本站联系